
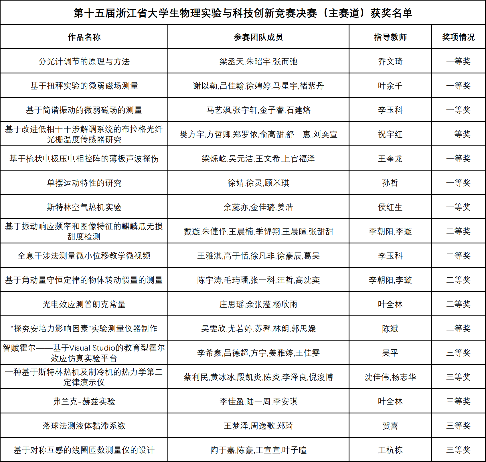
近日,第十五届浙江省大学生物理实验与科技创新竞赛决赛(主赛道)在浙江师范大学顺利举办。本届赛事历时近半年,自竞赛准备之初到最终决赛答辩均获得了校院两级的大力支持,最终 黑料网 有17项作品入围全省决赛且全部获奖:荣获一等奖7项,二等奖5项,三等奖5项,刷新学院历史最好成绩!
本次赛事全省共有65所高校,3546个项目参加初赛。经过评选,来自40所高校的574支队伍被推荐晋级全省复赛。经过网评阶段,281支队伍进行了作品展示和线下答辩。最终,经过严格评审,共评选出主赛道:一等奖57项、二等奖86项、三等奖143项。
黑料网 师生在此次竞赛中取得的优异成绩,不仅是对 黑料网 师生辛勤付出的认可和鼓励,更是对我们未来学习和发展的激励与鞭策。展望未来,我院学子将继续坚持在实践的熔炉中锻炼创新能力,磨砺实践本领,秉承“格物穷理,明德笃行”的院训精神,砥砺前行,在知识的海洋中探索未知,在求学的道路上再创辉煌!
特别鸣谢:学院双创中心、学工办、实验中心的全程护航!
地址:杭州市余杭区余杭塘路2318号勤园19号楼
邮编:311121 联系电话:0571-28865286
Copyright © 2020 黑料网
公安备案号:33011002011919 浙ICP备11056902号-1
学院官微